Search
2025 Volume 1
Article Contents
ORIGINAL RESEARCH   Open Access    

Decoding pathogen-virus-metabolic gene networks in full-scale wastewater treatment: from virus diversity to hosts interaction

  • Full list of author information is available at the end of the article.

  • Received: 10 October 2025
    Revised: 05 November 2025
    Accepted: 18 November 2025
    Published online: 04 December 2025
    Biocontaminant  1 Article number: e013 (2025)  |  Cite this article
  • Viral communities exhibit dynamic shifts across full-scale treatment processes.

    Peduoviridae and Casjensviridae serve as robust viral indicators of treatment.

    AMGs enhance both pollutant degradation and ARGs transmission.

    Pseudomonadota dominate as viral hosts, including multidrug-resistant pathogens.

  • Viruses, metabolically interdependent communities that interact with their hosts, are abundant in wastewater treatment plants (WWTPs), posing an emerging threat to global health. However, the complex interactions between pathogens and viruses remain poorly understood. In this study, 99 family-level viruses were identified from 28 samples collected across three WWTPs. Peduoviridae and Casjensviridae exhibited consistently high abundance throughout the full treatment processes. The highly abundant and prevalent viruses across the treatment process showed strong correlations with Pseudomonas aeruginosa and Aeromonas caviae, which effectively represent the removal of viruses after treatment and can serve as potential bioindicators. Virus-encoded auxiliary metabolic genes (AMGs) analysis revealed that specific metabolic functions, particularly those related to carbohydrate metabolism and xenobiotic biodegradation, may act as a double-edged sword by enhancing pollutant degradation while concurrently facilitating the spread of antibiotic resistance genes (ARGs) among pathogens via enhancing competitiveness of their hosts. Additionally, Pseudomonadota, a pathogen-associated phylum encompassing many frequently detected functional pathogens, emerged as the predominant viral host group in these systems, further highlighting the ecological relevance of virus–host interactions in wastewater environments. Collectively, these findings underscore the need to expand the current biological monitoring indicators and optimize treatment processes to mitigate the potential health risks posed by viruses in WWTPs.
    Graphical Abstract
  • 加载中
  • The supplementary files can be downloaded from here.
  • [1] Song X, Fredj Z, Zheng Y, Zhang H, Rong G, et al. 2023. Biosensors for waterborne virus detection: challenges and strategies. Journal of Pharmaceutical Analysis 13:1252−1268 doi: 10.1016/j.jpha.2023.08.020

    CrossRef   Google Scholar

    [2] Wang A, Huang F, Wang W, Zhao Y, Su Y, et al. 2025. GWPD: a multifunctional platform to unravel biological risk factors in global engineered water systems. Engineering 51:254−262 doi: 10.1016/j.eng.2024.04.022

    CrossRef   Google Scholar

    [3] Zhao Y, Fan L, Gao SH, Huang F, Lei Z, et al. 2024. Strain-level multidrug-resistant pathogenic bacteria in urban wastewater treatment plants: transmission, source tracking and evolution. Water Research 267:122538 doi: 10.1016/j.watres.2024.122538

    CrossRef   Google Scholar

    [4] Zhao Y, Huang F, Wang W, Gao R, Fan L, et al. 2023. Application of high-throughput sequencing technologies and analytical tools for pathogen detection in urban water systems: progress and future perspectives. Science of The Total Environment 900:165867 doi: 10.1016/j.scitotenv.2023.165867

    CrossRef   Google Scholar

    [5] Zhang Y, Huo J, Zheng X. 2021. Wastewater: China's next water source. Science 374:1332 doi: 10.1126/science.abm6738

    CrossRef   Google Scholar

    [6] Hwang Y, Roux S, Coclet C, Krause SJE, Girguis PR. 2023. Viruses interact with hosts that span distantly related microbial domains in dense hydrothermal mats. Nature Microbiology 8:946−957 doi: 10.1038/s41564-023-01347-5

    CrossRef   Google Scholar

    [7] Chen Y, Wang Y, Paez-Espino D, Polz MF, Zhang T. 2021. Prokaryotic viruses impact functional microorganisms in nutrient removal and carbon cycle in wastewater treatment plants. Nature Communications 12:5398 doi: 10.1038/s41467-021-25678-1

    CrossRef   Google Scholar

    [8] Luo XQ, Wang P, Li JL, Ahmad M, Duan L, et al. 2022. Viral community-wide auxiliary metabolic genes differ by lifestyles, habitats, and hosts. Microbiome 10:190 doi: 10.1186/s40168-022-01384-y

    CrossRef   Google Scholar

    [9] Chen ML, An XL, Liao H, Yang K, Su JQ, et al. 2021. Viral community and virus-associated antibiotic resistance genes in soils amended with organic fertilizers. Environmental Science & Technology 55:13881−13890 doi: 10.1021/acs.est.1c03847

    CrossRef   Google Scholar

    [10] Diamond MB, Keshaviah A, Bento AI, Conroy-Ben O, Driver EM, et al. 2022. Wastewater surveillance of pathogens can inform public health responses. Nature Medicine 28:1992−1995 doi: 10.1038/s41591-022-01940-x

    CrossRef   Google Scholar

    [11] Farkas K, Hillary LS, Malham SK, McDonald JE, Jones DL. 2020. Wastewater and public health: the potential of wastewater surveillance for monitoring COVID-19. Current Opinion in Environmental Science & Health 17:14−20 doi: 10.1016/j.coesh.2020.06.001

    CrossRef   Google Scholar

    [12] Singer AC, Thompson JR, Filho CRM, Street R, Li X, et al. 2023. A world of wastewater-based epidemiology. Nature Water 1:408−415 doi: 10.1038/s44221-023-00083-8

    CrossRef   Google Scholar

    [13] Jo EK. 2019. Interplay between host and pathogen: immune defense and beyond. Experimental & Molecular Medicine 51:1−3 doi: 10.1038/s12276-019-0281-8

    CrossRef   Google Scholar

    [14] Chen YT, Lohia GK, Chen S, Liu Z, Wong Fok Lung T, et al. 2025. A host-pathogen metabolic synchrony that facilitates disease tolerance. Nature Communications 16:3729 doi: 10.1038/s41467-025-59134-1

    CrossRef   Google Scholar

    [15] Wu LY, Wijesekara Y, Piedade GJ, Pappas N, Brussaard CPD, et al. 2024. Benchmarking bioinformatic virus identification tools using real-world metagenomic data across biomes. Genome Biology 25:97 doi: 10.1186/s13059-024-03236-4

    CrossRef   Google Scholar

    [16] Tang A, Zhang J, Huang J, Deng Y, Wang D, et al. 2024. Decrypting the viral community in aerobic activated sludge reactors treating antibiotic production wastewater. Water Research 265:122253 doi: 10.1016/j.watres.2024.122253

    CrossRef   Google Scholar

    [17] Shi Z, Long X, Zhang C, Chen Z, Usman M, et al. 2024. Viral and bacterial community dynamics in food waste and digestate from full-scale biogas plants. Environmental Science & Technology 58:13010−13022 doi: 10.1021/acs.est.4c04109

    CrossRef   Google Scholar

    [18] Zhang J, Tang A, Jin T, Sun D, Guo F, et al. 2024. A panoramic view of the virosphere in three wastewater treatment plants by integrating viral-like particle-concentrated and traditional non-concentrated metagenomic approaches. iMeta 3:e188 doi: 10.1002/imt2.188

    CrossRef   Google Scholar

    [19] Yuan L, Ju F. 2023. Potential auxiliary metabolic capabilities and activities reveal biochemical impacts of viruses in municipal wastewater treatment plants. Environmental Science & Technology 57:5485−5498 doi: 10.1021/acs.est.2c07800

    CrossRef   Google Scholar

    [20] Lehto KM, Länsivaara A, Hyder R, Luomala O, Lipponen A, et al. 2024. Wastewater-based surveillance is an efficient monitoring tool for tracking influenza A in the community. Water Research 257:121650 doi: 10.1016/j.watres.2024.121650

    CrossRef   Google Scholar

    [21] Tisza M, Javornik Cregeen S, Avadhanula V, Zhang P, Ayvaz T, et al. 2023. Wastewater sequencing reveals community and variant dynamics of the collective human virome. Nature Communications 14:6878 doi: 10.1038/s41467-023-42064-1

    CrossRef   Google Scholar

    [22] Zhang N, Zhu D, Yao Z, Zhu DZ. 2025. Virus-prokaryote interactions assist pollutant removal in constructed wetlands. Bioresource Technology 416:131791 doi: 10.1016/j.biortech.2024.131791

    CrossRef   Google Scholar

    [23] Ng C, Tan B, Jiang XT, Gu X, Chen H, et al. 2019. Metagenomic and resistome analysis of a full-scale municipal wastewater treatment plant in Singapore containing membrane bioreactors. Frontiers in Microbiology 10:172 doi: 10.3389/fmicb.2019.00172

    CrossRef   Google Scholar

    [24] Bolger AM, Lohse M, Usadel B. 2014. Trimmomatic: a flexible trimmer for Illumina sequence data. Bioinformatics 30:2114−2120 doi: 10.1093/bioinformatics/btu170

    CrossRef   Google Scholar

    [25] Roehr JT, Dieterich C, Reinert K. 2017. Flexbar 3.0-SIMD and multicore parallelization. Bioinformatics 33:2941−2942 doi: 10.1093/bioinformatics/btx330

    CrossRef   Google Scholar

    [26] Jiang H, Lei R, Ding SW, Zhu S. 2014. Skewer: a fast and accurate adapter trimmer for next-generation sequencing paired-end reads. BMC Bioinformatics 15:182 doi: 10.1186/1471-2105-15-182

    CrossRef   Google Scholar

    [27] Kopylova E, Noé L, Touzet H. 2012. SortMeRNA: fast and accurate filtering of ribosomal RNAs in metatranscriptomic data. Bioinformatics 28:3211−3217 doi: 10.1093/bioinformatics/bts611

    CrossRef   Google Scholar

    [28] Li D, Liu CM, Luo R, Sadakane K, Lam TW. 2015. MEGAHIT: an ultra-fast single-node solution for large and complex metagenomics assembly via succinct de Bruijn graph. Bioinformatics 31:1674−1676 doi: 10.1093/bioinformatics/btv033

    CrossRef   Google Scholar

    [29] Nayfach S, Camargo AP, Schulz F, Eloe-Fadrosh E, Roux S, et al. 2021. CheckV assesses the quality and completeness of metagenome-assembled viral genomes. Nature Biotechnology 39:578−585 doi: 10.1038/s41587-020-00774-7

    CrossRef   Google Scholar

    [30] Ren J, Song K, Deng C, Ahlgren NA, Fuhrman JA, et al. 2020. Identifying viruses from metagenomic data using deep learning. Quantitative Biology 8:64−77 doi: 10.1007/s40484-019-0187-4

    CrossRef   Google Scholar

    [31] Guo J, Bolduc B, Zayed AA, Varsani A, Dominguez-Huerta G, et al. 2021. VirSorter2: a multi-classifier, expert-guided approach to detect diverse DNA and RNA viruses. Microbiome 9:37 doi: 10.1186/s40168-020-00990-y

    CrossRef   Google Scholar

    [32] Kieft K, Zhou Z, Anantharaman K. 2020. VIBRANT: automated recovery, annotation and curation of microbial viruses, and evaluation of viral community function from genomic sequences. Microbiome 8:90 doi: 10.1186/s40168-020-00867-0

    CrossRef   Google Scholar

    [33] Shaffer M, Borton MA, McGivern BB, Zayed AA, La Rosa SL, et al. 2020. DRAM for distilling microbial metabolism to automate the curation of microbiome function. Nucleic Acids Research 48:8883−8900 doi: 10.1093/nar/gkaa621

    CrossRef   Google Scholar

    [34] Feldgarden M, Brover V, Haft DH, Prasad AB, Slotta DJ, et al. 2020. Validating the AMRFinder tool and resistance gene database by using antimicrobial resistance genotype-phenotype correlations in a collection of isolates. Antimicrobial Agents and Chemotherapy 64:10.1128/aac.00483-19 doi: 10.1128/AAC.00483-19

    CrossRef   Google Scholar

    [35] Roux S, Camargo AP, Coutinho FH, Dabdoub SM, Dutilh BE, et al. 2023. iPHoP: an integrated machine learning framework to maximize host prediction for metagenome-derived viruses of archaea and bacteria. PLoS Biology 21:e3002083 doi: 10.1371/journal.pbio.3002083

    CrossRef   Google Scholar

    [36] Uritskiy GV, DiRuggiero J, Taylor J. 2018. MetaWRAP − a flexible pipeline for genome-resolved metagenomic data analysis. Microbiome 6:158 doi: 10.1186/s40168-018-0541-1

    CrossRef   Google Scholar

    [37] Chaumeil PA, Mussig AJ, Hugenholtz P, Parks DH. 2020. GTDB-Tk: a toolkit to classify genomes with the Genome Taxonomy Database. Bioinformatics 36:1925−1927 doi: 10.1093/bioinformatics/btz848

    CrossRef   Google Scholar

    [38] Hong W, Mei H, Shi X, Lin X, Wang S, et al. 2024. Viral community distribution, assembly mechanism, and associated hosts in an industrial park wastewater treatment plant. Environmental Research 247:118156 doi: 10.1016/j.envres.2024.118156

    CrossRef   Google Scholar

    [39] Fan X, Ji M, Mu D, Zeng X, Tian Z, et al. 2023. Global diversity and biogeography of DNA viral communities in activated sludge systems. Microbiome 11:234 doi: 10.1186/s40168-023-01672-1

    CrossRef   Google Scholar

    [40] Al-Faliti M, Wang P, Smith AL, Delgado Vela J. 2024. Phage phylogeny, molecular signaling, and auxiliary antimicrobial resistance in aerobic and anaerobic membrane bioreactors. Water Research 256:121620 doi: 10.1016/j.watres.2024.121620

    CrossRef   Google Scholar

    [41] Jansson JK, Wu R. 2023. Soil viral diversity, ecology and climate change. Nature Reviews Microbiology 21:296−311 doi: 10.1038/s41579-022-00811-z

    CrossRef   Google Scholar

    [42] Chakraborty S, Rohit A, Prasanthi SJ, Chauhan A. 2024. A new Casjensviridae bacteriophage isolated from hospital sewage for inactivation of biofilms of carbapenem resistant Klebsiella pneumoniae clinical isolates. Pharmaceutics 16:904 doi: 10.3390/pharmaceutics16070904

    CrossRef   Google Scholar

    [43] Ramos-Barbero MD, Gómez-Gómez C, Sala-Comorera L, Rodríguez-Rubio L, Morales-Cortes S, et al. 2023. Characterization of crAss-like phage isolates highlights Crassvirales genetic heterogeneity and worldwide distribution. Nature Communications 14:4295 doi: 10.1038/s41467-023-40098-z

    CrossRef   Google Scholar

    [44] Troshin K, Sykilinda N, Shuraleva S, Tokmakova A, Tkachenko N, et al. 2025. Pseudomonas phage Lydia and the evolution of the Mesyanzhinovviridae family. Viruses 17:369 doi: 10.3390/v17030369

    CrossRef   Google Scholar

    [45] Yan M, Yu Z. 2024. Viruses contribute to microbial diversification in the rumen ecosystem and are associated with certain animal production traits. Microbiome 12:82 doi: 10.1186/s40168-024-01791-3

    CrossRef   Google Scholar

    [46] World Health Organization (WHO). 2024. Pathogens prioritization: a scientific framework for epidemic and pandemic research preparedness. Meeting report. WHO, Geneva, Switzerland. https://cdn.who.int/media/docs/default-source/consultation-rdb/prioritization-pathogens-v6final.pdf?sfvrsn=c98effa7_9&download=true
    [47] Li J, Zhou L, Zhao J, Zhang W, Pan B, et al. 2025. Enhanced methanogenesis of wastewater anaerobic digestion by nanoscale zero-valent iron: mechanism on intracellular energy conservation and amino acid metabolism. Bioresource Technology 423:132243 doi: 10.1016/j.biortech.2025.132243

    CrossRef   Google Scholar

    [48] Xu Q, Zhang H, Vandenkoornhuyse P, Guo S, Kuzyakov Y, et al. 2024. Carbon starvation raises capacities in bacterial antibiotic resistance and viral auxiliary carbon metabolism in soils. Proceedings of the National Academy of Sciences of the United States of America 121:e231816012 doi: 10.1073/pnas.2318160121

    CrossRef   Google Scholar

    [49] Su Y. 2021. Revisiting carbon, nitrogen, and phosphorus metabolisms in microalgae for wastewater treatment. Science of The Total Environment 762:144590 doi: 10.1016/j.scitotenv.2020.144590

    CrossRef   Google Scholar

    [50] Li X, Li S, Xie P, Chen X, Chu Y, et al. 2024. Advanced wastewater treatment with microalgae-indigenous bacterial interactions. Environmental Science and Ecotechnology 20:100374 doi: 10.1016/j.ese.2023.100374

    CrossRef   Google Scholar

    [51] Lopatkin AJ, Bening SC, Manson AL, Stokes JM, Kohanski MA, et al. 2021. Clinically relevant mutations in core metabolic genes confer antibiotic resistance. Science 371:eaba0862 doi: 10.1126/science.aba0862

    CrossRef   Google Scholar

    [52] Kim HS, Lee BY, Won EJ, Han J, Hwang DS, et al. 2015. Identification of xenobiotic biodegradation and metabolism-related genes in the copepod Tigriopus japonicus whole transcriptome analysis. Marine Genomics 24:207−208 doi: 10.1016/j.margen.2015.05.011

    CrossRef   Google Scholar

    [53] Niu L, Zhao S, Chen Y, Li Y, Zou G, et al. 2023. Diversity and potential functional characteristics of phage communities colonizing microplastic biofilms. Environmental Research 219:115103 doi: 10.1016/j.envres.2022.115103

    CrossRef   Google Scholar

    [54] Zang B, Zhou H, Zhao Y, Sano D, Chen R. 2024. Investigating potential auxiliary anaerobic digestion activity of phage under polyvinyl chloride microplastic stress. Journal of Hazardous Materials 480:135950 doi: 10.1016/j.jhazmat.2024.135950

    CrossRef   Google Scholar

    [55] Wang L, Lin D, Xiao KQ, Ma LJ, Fu YM, et al. 2024. Soil viral-host interactions regulate microplastic- dependent carbon storage. Proceedings of the National Academy of Sciences of the United States of America 121:e241324512 doi: 10.1073/pnas.2413245121

    CrossRef   Google Scholar

    [56] Pang Z, Raudonis R, Glick BR, Lin TJ, Cheng Z. 2019. Antibiotic resistance in Pseudomonas aeruginosa: mechanisms and alternative therapeutic strategies. Biotechnology Advances 37:177−192 doi: 10.1016/j.biotechadv.2018.11.013

    CrossRef   Google Scholar

    [57] Yu M, Zhang M, Zeng R, Cheng R, Zhang R, et al. 2024. Diversity and potential host-interactions of viruses inhabiting deep-sea seamount sediments. Nature Communications 15:3228 doi: 10.1038/s41467-024-47600-1

    CrossRef   Google Scholar

    [58] Zou H, Zhou Z, Berglund B, Zheng B, Meng M, et al. 2023. Persistent transmission of carbapenem-resistant, hypervirulent Klebsiella pneumoniae between a hospital and urban aquatic environments. Water Research 242:120263 doi: 10.1016/j.watres.2023.120263

    CrossRef   Google Scholar

    [59] Wang Y, Wang W, Yu X, Wang Z, Zhou Z, et al. 2024. Global diversity of airborne pathogenic bacteria and fungi from wastewater treatment plants. Water Research 258:121764 doi: 10.1016/j.watres.2024.121764

    CrossRef   Google Scholar

    [60] Liu P, Huang ML, Guo H, McCallum M, Si JY, et al. 2024. Design of customized coronavirus receptors. Nature 635:978−986 doi: 10.1038/s41586-024-08121-5

    CrossRef   Google Scholar

    [61] Wang Q, Wang M, Yang Q, Feng L, Zhang H, et al. 2025. The role of bacteriophages in facilitating the horizontal transfer of antibiotic resistance genes in municipal wastewater treatment plants. Water Research 268:122776 doi: 10.1016/j.watres.2024.122776

    CrossRef   Google Scholar

    [62] Huang L, Pu H, Sun DW. 2024. Spatiotemporally guided single-atom bionanozyme for targeted antibiofilm treatment. Small 20:2407747 doi: 10.1002/smll.202407747

    CrossRef   Google Scholar

  • Cite this article

    Zhao Y, Wang X, Huang F, Gao R, Liang B, et al. 2025. Decoding pathogen-virus-metabolic gene networks in full-scale wastewater treatment: from virus diversity to hosts interaction. Biocontaminant 1: e013 doi: 10.48130/biocontam-0025-0015
    Zhao Y, Wang X, Huang F, Gao R, Liang B, et al. 2025. Decoding pathogen-virus-metabolic gene networks in full-scale wastewater treatment: from virus diversity to hosts interaction. Biocontaminant 1: e013 doi: 10.48130/biocontam-0025-0015

Figures(4)  /  Tables(2)

Article Metrics

Article views(2193) PDF downloads(836)

Original Research   Open Access    

Decoding pathogen-virus-metabolic gene networks in full-scale wastewater treatment: from virus diversity to hosts interaction

Biocontaminant  1 Article number: e013  (2025)  |  Cite this article

Abstract: Viruses, metabolically interdependent communities that interact with their hosts, are abundant in wastewater treatment plants (WWTPs), posing an emerging threat to global health. However, the complex interactions between pathogens and viruses remain poorly understood. In this study, 99 family-level viruses were identified from 28 samples collected across three WWTPs. Peduoviridae and Casjensviridae exhibited consistently high abundance throughout the full treatment processes. The highly abundant and prevalent viruses across the treatment process showed strong correlations with Pseudomonas aeruginosa and Aeromonas caviae, which effectively represent the removal of viruses after treatment and can serve as potential bioindicators. Virus-encoded auxiliary metabolic genes (AMGs) analysis revealed that specific metabolic functions, particularly those related to carbohydrate metabolism and xenobiotic biodegradation, may act as a double-edged sword by enhancing pollutant degradation while concurrently facilitating the spread of antibiotic resistance genes (ARGs) among pathogens via enhancing competitiveness of their hosts. Additionally, Pseudomonadota, a pathogen-associated phylum encompassing many frequently detected functional pathogens, emerged as the predominant viral host group in these systems, further highlighting the ecological relevance of virus–host interactions in wastewater environments. Collectively, these findings underscore the need to expand the current biological monitoring indicators and optimize treatment processes to mitigate the potential health risks posed by viruses in WWTPs.

    • Viruses pose significant threats to global public health and are frequently detected in engineered aquatic environments[1,2]. Wastewater treatment plants (WWTPs) play a pivotal role at the nexus of natural and social water cycles[3], and they are crucial for pollutant removal, water quality improvement, and the protection of human and environmental health[4]. Amid growing pressure on freshwater resources, wastewater reclamation has become an indispensable alternative water source in China[5]. Furthermore, viruses constitute essential members of the microbial consortia within WWTPs, exhibiting broad host ranges and diverse ecological roles[6]. Their transmission dynamics and ecological functions are intricately linked to the treatment process[7], influencing microbial community structure and function, and contributing to biogeochemical cycling through virus-encoded auxiliary metabolic genes (AMGs)[8]. Notably, viruses may also act as vectors for antibiotic resistance genes (ARGs), thereby serving as reservoirs and facilitators of resistance dissemination[9]. Since the outbreak of the COVID-19 pandemic, human society has gradually realized the importance of monitoring pathogenic factors in wastewater for early risk warning[1012]. When co-occurring with bacterial pathogens, viruses engage in multifaceted interactions that extend beyond classical infection cycles[13]. For instance, a host-pathogen metabolic synchrony that facilitates disease tolerance[14], leading to pathogen persistence and posing unresolved risks to wastewater reclamation safety and human health.

      With the rapid development of molecular systems biology and sequencing technologies, metagenomics has emerged as a powerful approach for virus identification and host prediction[15]. In recent years, studies have shown that the treatment process exerts a profound influence on viral diversity, abundance, and virus-host associations within WWTPs[16,17]. The presence of viruses can also affect the function of microorganisms in the treatment system, thereby influencing pollutant removal and biochemical cycling[7]. For instance, viruses may influence biogeochemical processes by modulating host metabolism through the expression of AMGs, thereby affecting the cycling of carbon, sulfur, and phosphorus[18]. However, exploration of the distribution of viral communities across various treatment units throughout the full-scale wastewater treatment process remains insufficient, with much of the focus narrowed on activated sludge[19]. In particular, the dynamic changes in virus–host interactions, especially those involving pathogenic hosts, remain poorly systematically characterized. Previous research has focused mainly on targeted detection of individual or a few viral taxa, lacking broader exploration of the full-spectrum viral diversity and its associated risks[20,21]. A systematic analysis of the distribution characteristics of viruses and hosts across WWTPs can help reveal the ecological functions of viral communities and their interactions with hosts during wastewater treatment[22]. Identifying key viruses and pathogen hosts in wastewater treatment processes, providing a scientific basis for risk assessment and the safety of wastewater reclamation.

      Building on our previous work, in which we established a metagenomic-based platform for pathogen identification[2] and compiled a foundational catalog of pathogens distributed across WWTPs[3], metagenomic analysis of 28 real samples collected from three full-scale WWTPs was performed, arranging all treatment units from influent to effluent. In this study, the core composition and dynamic structural shifts of viral communities (phages) within full-scale wastewater treatment systems were systematically characterized. A subset of highly abundant viral taxa was consistently observed throughout the entire treatment process, indicating their potential ecological significance. Notably, the abundance trajectories of Pseudomonas aeruginosa and Aeromonas caviae exhibited strong correlations with those of these persistent viral populations, suggesting their potential as biological indicators of viral dynamics across treatment stages. Furthermore, AMGs were analyzed in WWTPs and their association with wastewater treatment efficiency examined. The results demonstrate that viral AMGs contribute not only to the removal of conventional pollutants but also to the horizontal transmission of ARGs among pathogens. Additionally, by integrating machine learning algorithms for virus-host prediction, a virus-host-specific network can be constructed based on MAGs recovery and annotation. This approach explores the distribution characteristics of viruses and their hosts throughout the full-scale treatment process, clarifying the interactions between viruses and their hosts, and their potential impacts on wastewater treatment. This research provides robust data to support optimizing WWTPs and controlling the risks posed by viruses and pathogens. It provides a scientific basis for broadening the risk-factor surveillance list, optimizing wastewater treatment processes, and improving the safety of wastewater reclamation.

    • A total of 28 samples (17 wastewater samples and 11 sludge samples; 22 samples were self-sampled and six were collected from published work) were collected from three municipal WWTPs. Two self-sampling WWTPs located in Shenzhen, Guangdong, and Zhuozhou, Hebei (China) with different secondary treatment strategies as the mainstay. Another was from published literature[23], and the WWTP was located in Singapore with an MBR process as the mainstay. The WWTP located in Shenzhen (WWTP CHNSZ) was designed to treat 560,000 t/d and to use UV disinfection, achieving a comprehensive water quality compliance rate of 100% (Class I–A) throughout the year. The WWTPs secondary treatment unit utilizes the MUCT (Modified University of Cape Town) process, a modification of the AAO process, which adds an anoxic tank in series with the AAO process. WWTP CHNSZ has a total of nine sampling points, which are influent water samples (AAO-IFW), anoxic pond 1 sludge-wastewater mixture (AAO-AP1W, AAO-AP1S), anoxic pond 2 sludge-wastewater mixture (AAO-AP2W, AAO-AP2S), aerobic pond sludge-wastewater mixture (AAO-AW, AAO-AS), secondary sedimentation tank effluent water samples (AAO-SSTW), concentrated activated sludge (AAO-CCS), tertiary treatment effluent and sludge (AAO-TTW, AAO-TTS), and disinfection effluent water (AAO-DEW). The sampling volumes at the sampling point were as follows: 1 L, 1 L, 1 L, 1 L, 1 L, 50 mL, 3 L, 10 L, and 20 L, respectively.

      The WWTP (WWTP AAO-MBR) located in Zhuozhou, Hebei, China, is designed to treat 40,000 t/d, with sodium hypochlorite disinfection, and has a comprehensive compliance rate of 100% (Class I–A) for water quality throughout the year. The secondary treatment unit utilizes a multi-stage A/O-MBR process, with seven sampling points: influent water sample (AAO-MBR-IFW), multi-stage A/O pond sludge-wastewater mixture (AAO-MBR-APW, AAO-MBR-APS, AAO-MBR-AW, AAO-MBR-AS), MBR pond sludge-wastewater mixture (AAO-MBR-MBRW, AAO-MBR-MBRS), secondary sedimentation tank effluent water sample (AAO-MBR-SSTW), disinfection effluent water (AAO-MBR-DEW), and receiving water (AAO-MBR-RW). The sampling points were sampled in the following order: 200 mL, 200 mL, 200 mL, 200 mL, 1 L, 1 L, 1 L, and 50 mL of activated sludge from each section. The specific arrangement of sampling points is schematically illustrated in Supplementary Fig. S1. Samples were transported back to the laboratory for pre-treatment as soon as possible after collection to ensure microbial activity and avoid degradation of DNA.

      Samples from the secondary treatment unit of the Singapore WWTP (WWTP MBR), which primarily utilizes the MBR process, were collected at six sampling points. They are influent water sample (MBR-IFW), primary sedimentation tank effluent (MBR-PSW), MBR effluent (MBR-MBRW), secondary sedimentation tank effluent (MBR-SSTW), final effluent (MBR-EFW), and reflux activated sludge (MBR-AS), where the secondary sedimentation tanks are discharged in parallel with the MBR treatment ponds, and the effluents of both converge into the wet wells for discharge. Data were obtained from the publicly available database National Center for Biotechnology Information (NCBI), Project No. PRJNA438174. Containing a total of six samples from this project[23]: SRR6837553, SRR6837554, SRR6837557, SRR6837558, SRR6837571, SRR6837572. Details of pre-treatment and DNA extraction procedures are described in Supplementary Text S1.

    • Sequencing libraries of extracted DNA were generated using the ALFA-SEQ DNA Library Prep Kit according to the manufacturer's recommendations, and index codes were added. Library quality was assessed using the Qubit 4.0 Fluorometer (Life Technologies, Grand Island, NY, USA), and the Qsep400 High-Throughput Nucleic Acid Protein Analysis system (Houze Biological Technology Co, Hangzhou, China). Finally, the library was sequenced on an Illumina NovaSeq 6000 platform, generating 150 bp paired-end reads with a target raw data sequencing depth of at least 20 Gbp per sample.

    • Data pre-treatment includes quality control for raw data via Trimmomatic (v0.39)[24], Flexbar (v3.5.0)[25], Skewer (v0.2.2)[26], and SortMeRNA (v2.1b)[27]. Metagenomic contigs were assembled using MEGAHIT (v1.2.9)[28] with parameter meta-sensitive, -m 0.9. Only contigs ≥ 5 Kb, high-quality assessed by CheckV (v0.6.0)[29], were retained using seqmagick (v0.8.0) (https://github.com/fhcrc/seqmagick/). Candidate viral contigs were identified from assembled contigs by three tools, including DeepVirFinder (v1.0)[30], Virsorter2 (v2.2.4)[31], and VIBRANT (v1.2.1)[32] in parallel. A combined set of viral contig candidates from these tools was collected for further analysis. AMGs on viral contigs were identified via VIBRANT (v1.2.1) and DRAM (v1.5.0)[33] in parallel. ARGs were identified using AMRFinderPlus (v3.11.4)[34]. Viral hosts of contigs prediction were performed using iPHoP (v1.3), developed with machine learning, based on the ICTV database[35].

    • After data pre-treatment, MAGs were retrieved from the assembled 2 Kb contigs via a binning approach using metaWRAP (v1.2) (completeness > 50% and contamination < 10%)[36]. GTDB-Tk (v2.1.1)[37] was applied to assign the taxonomy of MAGs based on the Genome Taxonomy Database (GTDB, http://gtdb.ecogenomic.org) taxonomy release 214 (Fig. 1). Figures in this study were visualized with R (v4.1.1).

      Figure 1. 

      Analytical diagram of the metagenomic virome data from raw data to binning.

    • Shannon's diversity index of viruses was calculated using the vegan R package. Bray-Curtis similarity and MDS were calculated using the R package, and the results were plotted using ggplot2 and pheatmap. Wilcox and PERMANOVA tests were used to evaluate the inter-sample significance using the ggsignif and ggplot2 R packages.

    • Heatmaps of viruses and AMGs were generated using the ComplexHeatmap R package. The regression analyses were performed in R using the Spearman method.

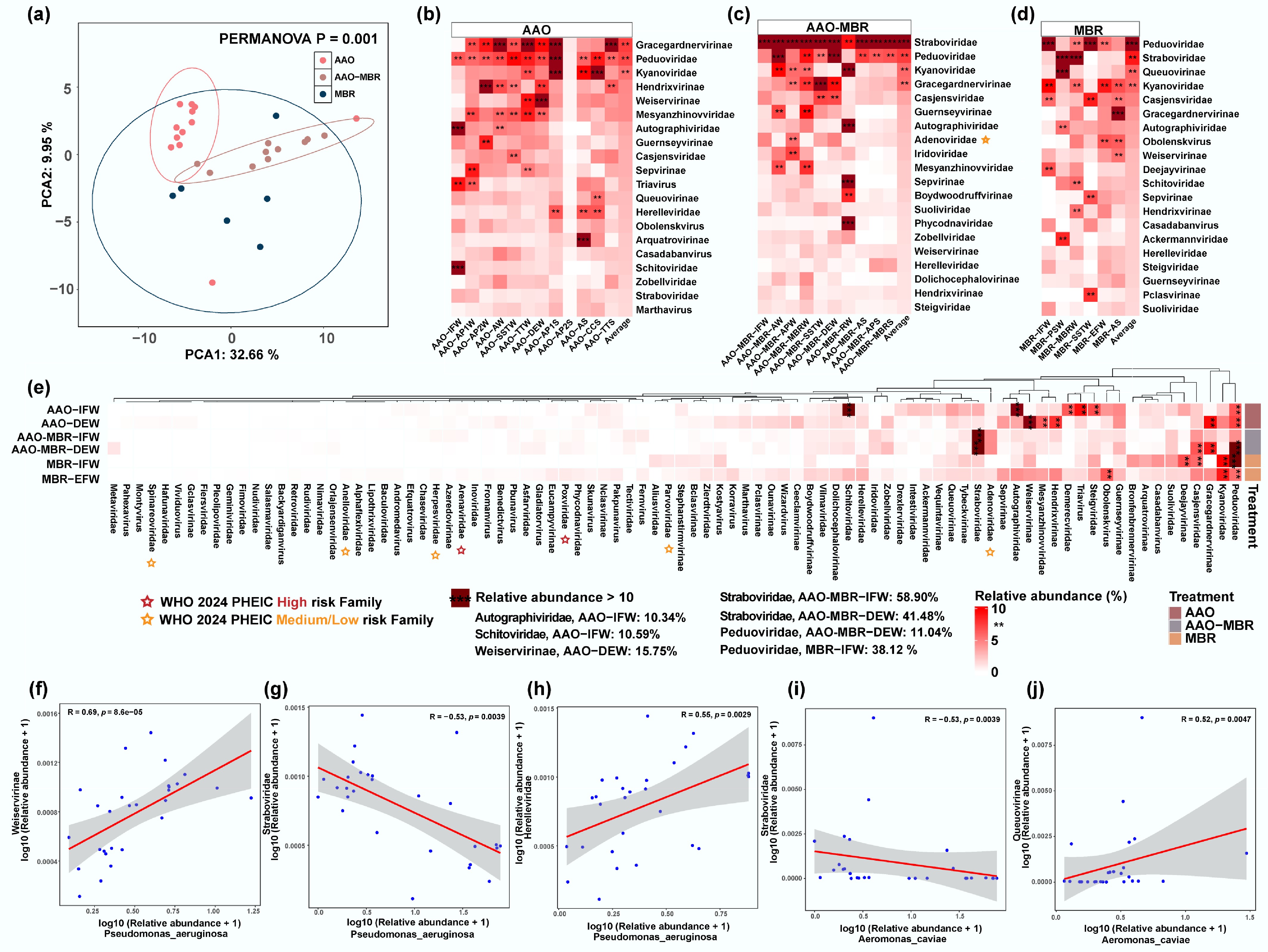
    • Across 28 metagenomes, 29,708, 14,138, and 13,961 viral contigs were recovered with lengths of at least 5 Kb from the AAO, AAO-MBR, and MBR WWTPs, respectively, following data preprocessing. The number of viral contigs in each sample is presented in Supplementary Table S1. Contigs exceeding 5 Kb in length were selected for further analysis since the quality assessment classified them as high quality and completeness (Supplementary Fig. S2aS2c). A total of 99 family-level viruses were identified throughout the full-scale process of three WWTPs (Fig. 2a). A relatively large number of family-level viruses were detected in 88% of all samples, and seven viruses were persistent across all samples with 100% prevalence (families like Kyanoviridae, Casjensviridae, Herelleviridae, Peduoviridae, Triavirus, and subfamilies like Weiservirinae, Queuovirinae) (Fig. 2c). Viral abundance and diversity in various treatment units of AAO WWTP samples, were higher than in the other WWTP types (AAO-MBR and MBR) (Fig. 2a, b). Significant variability in treatment process conditions may account for differences in viral community composition (such as AAO, AAO-MBR, and MBR). Wastewater samples contained a higher diversity of viruses than sludge samples (Fig. 2b), consistent with our prior findings on pathogens[3]. Despite this difference, the viral Shannon diversity was comparable across the three WWTPs (Fig. 2d, p > 0.05). This suggests that the environmental selective pressures in different wastewater treatment plants drive similar viral diversity. The similarity may be attributed to the universal constraints imposed by conventional consistent treatment objectives, including organic matter removal (e.g., nitrogen and phosphorus) and the reduction of narrow indicator pathogens, such as Escherichia coli, which collectively drive the viral community toward a functionally stable coexistence state[38,39]. The viral diversity found in effluent samples from the three WWTPs increased slightly compared to their influent level. This further implies a convergent effect of the viral community under the environmental stress of different complex treatment processes. Wastewater treatment systems can effectively reduce microbial abundance but slightly increase diversity[3]. From the virus's community composition view, the top 20 most abundant viruses, with average relative abundance across the full-scale treatment process, were significantly different (Fig. 3a, p = 0.001). Gracegardnervirinae, Straboviridae, and Peduoviridae were identified as the most abundant viruses in AAO, AAO-MBR, and MBR treatment plants, respectively (Fig. 3bd). The Gracegardnervirinae family predominantly includes Mycobacterium phages, while Straboviridae and Peduoviridae harbor various phages targeting pathogenic bacteria such as Aeromonas, Pseudomonas, Klebsiella, and Escherichia. Their high abundance suggests a potential role in the functional removal of these pathogens during wastewater treatment. Moreover, the strong correlation between viral and microbial diversity suggests that these viruses may have a broad host range, encompassing diverse pathogenic bacteria[6]. The heatmap of viral abundance provided a detailed visualization of relative abundance changes at the family level across samples. It highlighted that certain viruses exhibited significantly different abundances across full-scale treatment units, indicating that the wastewater treatment process exerts selective pressure on the viral community. This result elucidates the diversity and distribution characteristics of viruses in WWTPs, laying a foundation for further exploration of the ecological functions of viruses in wastewater treatment systems.

      Figure 2. 

      Overview of virus distribution. (a) Relative abundance (log10 [RPKM + 1]) of identified viruses based on contigs along three full-scale WWTPs; (b) Shannon index of viruses across all samples. (c) Density curve of virus prevalence across samples (default bandwidth = 0.12), viruses denoted in red are persistent across full-scale with 100% prevalence. (d) Shannon diversity index among three WWTPs.

      Figure 3. 

      (a) PCA analysis of viruses among three WWTPs. Composition and abundance of the top 20 most abundant (average abundance) viruses along the three full-scale WWTPs. (b) AAO WWTP. (c) AAO-MBR WWTP. (d) MBR. (e) A total of 88 viruses were detected in the influent and effluent of three WWTPs, and the abundance heatmap. Viruses with relative abundance > 10% were highlighted with ***, and ** refers to relative abundance between 5% and 10%. The risk family on the WHO 2024 PHEIC list was marked in red (high risk), and orange (medium/low risk). (f)–(j) Linear regression analyses between representative pathogen and virus with highest prevalence and abundance—(f)–(h) P. aeruginosa; (i), (j) A. caviae.

    • Although viral diversity and abundance vary across WWTP units, the most significant differences are observed between the influent and effluent. Intriguingly, Peduoviridae and Casjensviridae were consistently observed among the top 20 viruses in influent and effluent samples from all three WWTPs (Fig. 3e, Table 1), indicating that they exhibit remarkable environmental adaptability and cross-plant activity stability. This phenomenon is likely closely related to their ability to tolerate the complex physicochemical conditions encountered during wastewater treatment. Peduoviridae is one of the dominant functional populations in aerobic biological reaction processes[40], associated with nitrogen and carbon removal functions in the treatment process[41]. Casjensviridae harbors the ability to inactivate carbapenem-resistant Klebsiella pneumoniae[42]. This suggests they could serve as potential bioindicators or functional phages for assessing or improving wastewater treatment efficiency. In addition, five out of the 20 most abundant viruses (Steigviridae, Straboviridae, Tybeckvirinae, Kyanoviridae, and Suoliviridae) were consistently detected in all influent samples, and seven (Weiservirinae, Gracegardnervirinae, Hendrixvirinae, Mesyanzhinovviridae, Guernseyvirinae, Autographiviridae, and Dolichocephalovirinae) were present in all effluent samples. Steigviridae, with high prevalence in all influent samples, is a member of the crAssphage group (crAss-like phages), which are highly abundant and predominantly found in the human gut microbiome. Due to their host specificity and prevalence, Steigviridae phages have been proposed as promising indicators of human fecal contamination in wastewater environments[43]. The high prevalence of Mesyanzhinovviridae in the effluent, which typically infects Pseudomonas aeruginosa[44], aligns with previous work reporting a high abundance of P. aeruginosa in the effluent sections[3].

      Table 1.  The top 20 relatively abundant viruses of influent and effluent in three WWTPs

      Ranking AAO-IFW AAO-DEW AAO-MBR-IFW AAO-MBR-DEW MBR-IFW MBR-EFW
      1 Schitoviridae *Weiservirinae *Straboviridae Straboviridae **Peduoviridae Kyanoviridae
      2 Autographiviridae *Gracegardnervirinae Adenoviridae **Peduoviridae *Kyanoviridae Obolenskvirus
      3 Triavirus *Hendrixvirinae **Peduoviridae *Gracegardnervirinae Deejayvirinae **Peduoviridae
      4 *Steigviridae **Peduoviridae **Casjensviridae **Casjensviridae **Casjensviridae *Hendrixvirinae
      5 **Peduoviridae Mesyanzhinovviridae Gracegardnervirinae Adenoviridae Casadabanvirus **Casjensviridae
      6 Demerecviridae Kyanoviridae *Suoliviridae *Guernseyvirinae Bronfenbrennervirinae *Autographiviridae
      7 Guernseyvirinae *Guernseyvirinae Iridoviridae Zobellviridae *Suoliviridae *Gracegardnervirinae
      8 Obolenskvirus Sepvirinae Hendrixvirinae Suoliviridae Arquatrovirinae *Weiservirinae
      9 Queuovirinae *Autographiviridae Autographiviridae *Weiservirinae *Steigviridae Sepvirinae
      10 Deejayvirinae Ceeclamvirinae *Steigviridae Iridoviridae Weiservirinae *Mesyanzhinovviridae
      11 *Straboviridae Zobellviridae Guernseyvirinae Steigviridae *Tybeckvirinae Steigviridae
      12 *Tybeckvirinae **Casjensviridae *Kyanoviridae Schitoviridae Kostyavirus Herelleviridae
      13 Intestiviridae Wizardvirus Zobellviridae Queuovirinae *Straboviridae Schitoviridae
      14 Ackermannviridae Triavirus Obolenskvirus *Dolichocephalovirinae Herelleviridae *Guernseyvirinae
      15 **Casjensviridae Ounavirinae Mesyanzhinovviridae Metaviridae Aliusviridae *Dolichocephalovirinae
      16 *Kyanoviridae Herelleviridae *Tybeckvirinae *Mesyanzhinovviridae Queuovirinae Boydwoodruffvirinae
      17 Vequintavirinae Queuovirinae Weiservirinae Vilmaviridae Stephanstirmvirinae Korravirus
      18 *Suoliviridae *Dolichocephalovirinae Schitoviridae Boydwoodruffvirinae Parvoviridae Suoliviridae
      19 Drexlerviridae Marthavirus Fernvirus *Hendrixvirinae Triavirus Tybeckvirinae
      20 Arquatrovirinae Pclasvirinae Tectiviridae *Autographiviridae Boydwoodruffvirinae Vilmaviridae
      ** Peduoviridae, ** Casjensviridae are two of the top 20 viruses that persistently exist in six treatment units with the highest prevalence, marked in pink. Species marked in green and * are the viruses that persistently exist in influent sections, and species marked in grey and * are persistent in effluent.

      Significant selective pressures were observed on the composition of viral families across different wastewater treatment processes[38]. Specifically, in the effluent samples from the AAO-MBR WWTP, Straboviridae and Peduoviridae exhibited high relative abundances of 58.90% and 11.04%, respectively, indicating a high degree of enrichment. Peduoviridae showed a dominant presence with a relative abundance of 38.12% in the effluent sample of MBR WWTP (Fig. 3e). Straboviridae, an important component of the gut virome[45], may signal the continuous input of fecal pollutants, similar to Steigviridae, in terms of its high abundance. Moreover, Poxviridae, Arenaviridae, Adenoviridae, Parvoviridae, Herpesviridae, Anelloviridae, and Spinareoviridae were identified in the influent and effluent samples and were included in the 2024 PHEICs (Public Health Emergencies of International Concern) Risk Family List released by WHO (World Health Organization)[46] (Fig. 3e). This highlights the necessity for establishing a comprehensive monitoring system for high-risk pathogens throughout the full-scale treatment process. Furthermore, as a conventional indicator of wastewater treatment, E. coli did not exhibit abundance dynamics that mirrored those of the highly abundant viruses observed across the treatment process (p > 0.05) (Supplementary Fig. S3aS3j). In contrast, P. aeruginosa showed significant correlations with the abundance patterns of Weiservirinae (*** p < 0.001), Straboviridae (** p < 0.01), and Herelleviridae (** p < 0.01) throughout the full-scale treatment (Fig. 3fh). Similarly, Aeromonas caviae effectively indicated the abundance variations of Straboviridae (** p < 0.01) and Queuovirinae (** p < 0.01) across the same continuum (Fig. 3i, j). Notably, both P. aeruginosa and A. caviae were also moderately associated with the dynamics of Kyanoviridae, Hendrixvirinae, and Triavirus (Supplementary Fig. S3lS3o, * p < 0.05).

      These findings collectively underscore the limitations of relying solely on traditional bacterial indicators and highlight the urgent need to expand the repertoire of microbial indicators for biological monitoring of wastewater reclamation processes. Furthermore, from the perspective of wastewater treatment process optimization, future efforts should shift from macro-level regulation to micro-level manipulation, with feedback mechanisms implemented through the modulation of individual treatment units to guide system-wide adjustments. Therefore, this study reveals the richness and complexity of viral communities throughout wastewater treatment, offering critical scientific insights to support the refinement of treatment technologies and the effective mitigation of viral contamination risks.

    • While the core community structure and dynamic patterns within wastewater treatment systems have been characterized, the functional roles of viruses, particularly at the level of metabolic genes, remain to be elucidated. A total of 117 AMGs were identified, spanning 12 distinct metabolic pathways, with their prevalence showing notable variation across sampling sites (Supplementary Fig. S4a, S4b). In both the AAO and AAO-MBR WWTPs, viral AMGs were significantly more abundant in wastewater samples than in sludge samples. Previous research focused mainly on activated sludge[19], and this study has enriched our understanding of the full-scale process. Conversely, in the MBR WWTP, elevated AMG abundances were primarily detected in the secondary sedimentation tank wastewater (MBR-SSTW), and the returned activated sludge (MBR-AS). Disinfected effluent wastewater (DEW) from the AAO-MBR WWTP showed a statistically significant decline in AMG detection values compared with upstream units. In contrast, no such reduction was observed in AAO's effluent wastewater (DEW). Amino acid metabolism, carbohydrate metabolism, and metabolism of cofactors and vitamins related to AMGs were primarily distributed across three WWTPs (Fig. 4a), and were detected with the highest gene counts (Fig. 4f) across all the samples. Consistent trends in AMG distribution were observed across different WWTPs (Fig. 4b, c): (1) wastewater samples were found to exhibit significantly higher AMG diversity and abundance than sludge samples; (2) biological treatment stages were characterized by greater metabolic pathway complexity; and (3) AMGs in biological treatment stages harbor a higher similarity than others. Furthermore, regarding the distribution of AMGs within bioreactor sections, no significant differences were observed among the three WWTPs (Fig. 4d, p > 0.05). However, a pronounced difference was observed between wastewater and sludge (Fig. 4e, *** p < 0.01), with the number of AMGs identified in wastewater samples substantially higher than in sludge samples. This suggests that the distribution patterns of viral AMGs may be synergistically influenced by wastewater treatment processes, while being predominantly enriched and functionally active in the wastewater phase of the bioreactor sections. These findings further demonstrate the critical role of the biological treatment units within the overall wastewater treatment system.

      Figure 4. 

      Occurrence of AMGs and their full-scale regulation in three WWTPs. (a), (b) Detected 12 metabolism AMGs value across all samples and their distribution along the full-scale process, respectively. (c) Bray-Curtis similarity heatmap of AMGs across all the samples, ** refers to that similarity < 0.2. (d), (e) MDS analyses of AMGs in bioreactor sections among three WWTPs (ns. p > 0.05), and between wastewater and sludge (** p < 0.01), respectively. (f) The left bar plot represents the number of detected metabolism-related genes, while the numbers in parentheses indicate the number of corresponding AMGs identified in each WWTP.

      High expression of amino acid metabolism-related AMGs is beneficial for methanogenesis in wastewater[47]. Carbohydrate metabolism-related accessory AMGs can enhance the competitive advantage of their hosts in conditions of carbon starvation by carrying genes associated with carbon metabolism. Additionally, these elements may facilitate the dissemination of ARGs[48]. The metabolism of cofactors and vitamins can promote the growth of microalgae in WWTPs[49,50]. Mutations in metabolic genes play a crucial role in facilitating bacterial hosts to evade the toxic effects of diverse antibacterial agents, contributing to the emergence and propagation of bacterial resistance. However, the promotion of host metabolic activity may serve as a potent mechanism for enhancing the capacity to degrade antibiotics[51]. In addition, viruses may enhance their survival by encoding AMGs for xenobiotic biodegradation and metabolism, allowing them to acquire energy through the degradation of exogenous compounds[52], including benzoate, xylene, and chlorocyclohexane/chlorobenzene degradation pathways. These metabolisms demonstrated remarkable activation in viral contigs, potentially serving as core targets for microbial enhancement of pollutant degradation. The identified AMGs primarily participate in carbohydrate processing, amino sugar and nucleotide sugar metabolism, and sulfur metabolism-related pathways (Supplementary Fig. S4c, S4d)—key processes for optimizing the removal efficiencies of conventional pollutants (carbon, nitrogen, and sulfur compounds) through host metabolic augmentation[19]. Additionally, it was reported that specific phages can promote microplastic degradation via AMGs[53]. They will encode more AMGs to overcome the microplastic stress, enhancing the metabolism and adaptability of the host and carbon storage[54,55]. This discrepancy may reflect differences in treatment strategies and the selective pressures they impose on viral-host dynamics. The observed distribution patterns are likely driven by synergistic interactions among site-specific operational parameters (e.g., redox conditions, hydraulic retention time), microbial community composition, and the ecological roles of viral AMGs in enhancing pollutants transformation. These results suggest that viruses (phages) in wastewater not only regulate microbial populations via direct infection. However, they may also confer ecological advantages to their hosts by encoding AMGs that support microbial adaptation to complex environments. Through these mechanisms, viral AMGs may contribute to the degradation of conventional pollutants, recalcitrant organic compounds, and emerging contaminants.

    • Using machine learning methods to predict potential hosts for viral contigs in each WWTP, where 30, 23, and 32 potential hosts were predicted in AAO, AAO-MBR, and MBR WWTPs, respectively (Table 2). The most frequently identified host phylum was Pseudomonadota, which represents one of the predominant phyla encompassing pathogenic bacteria, many of which harbor pathogenicity and ARGs. Several pathogens in this phylum, such as A. caviae, P. aeruginosa, and Pseudomonas putida, were frequently observed to persist throughout the full-scale treatment processes in our previous studies[3,56]. The number of potential viral host types identified in the MBR WWTP was markedly higher than that in the AAO and AAO-MBR systems (Supplementary Fig. S5). Moreover, wastewater samples consistently exhibited significantly greater predicted host diversity than sludge samples across the entire treatment process. A total of 541 MAGs were recovered from three WWTPs, including 185 from AAO, 282 from AAO-MBR, and 74 from MBR WWTP, respectively, spanning 29, 23, and 13 phyla (Supplementary Fig. S6aS6c). Among these, 17, 14, and nine species based on MAGs corresponded to the predicted host taxa based on viral contigs, respectively. This correspondence suggests that these taxa represent actual viral hosts present within the WWTP environments (Table 2, species marked in red and * denote those for which corresponding MAGs were recovered). MBR WWTP possessed a significantly richer and more taxonomically diverse array of potential host populations (n = 32); however, the actual hosts represented by recovered MAGs were relatively limited (n = 9, predicted/potential actual = 9/32). Given the substantial proportion of unclassified viral sequences previously identified in the samples, it is plausible that unknown viral hosts may serve as reservoirs that facilitate infection by diverse potential novel viruses[57]. In contrast, the predicted host populations from AAO-MBR WWTP closely matched the actual host categories reflected by MAGs (predicted/potential actual = 14/17), suggesting a stable viral host within a limited number of microbial phyla.

      Table 2.  The quantity of predicted host contigs across all sampling sites of three WWTPs

      AAO WWTP Contigs predicted AAO-MBR WWTP Contigs predicted MBR WWTP Contigs predicted
      *Acidobacteriota 18 *Acidobacteriota 14 *Acidobacteriota 9
      *Actinomycetota 560 Actinomycetota 254 Actinomycetota 159
      Aenigmatarchaeota 4
      Armatimonadota 2 Armatimonadota 1
      Asgardarchaeota 3 Asgardarchaeota 1 Asgardarchaeota 7
      Atribacterota 4 Atribacterota 0 Atribacterota 0
      *Bacillota 137 Bacillota 54 Bacillota 118
      *Bacteroidota 356 *Bacteroidota 503 *Bacteroidota 297
      Bipolaricaulota 1
      Caldisericota 1 Caldisericota 3
      *Campylobacterota 10 *Campylobacterota 2 *Campylobacterota 16
      *Chloroflexota 88 *Chloroflexota 20 *Chloroflexota 24
      *Cyanobacteriota 34 Cyanobacteriota 41 Cyanobacteriota 27
      Deinococcota 2
      *Dependentiae 3 *Dependentiae 6 Dependentiae 1
      Desulfobacterota 2 *Desulfobacterota 5
      Elusimicrobiota 5
      Fibrobacterota 1
      *Gemmatimonadota 20 Gemmatimonadota 1 Gemmatimonadota 11
      Goldbacteria 0 Goldbacteria 1
      *Halobacteriota 1 Halobacteriota 1 Halobacteriota 4
      Hydrogenedentota 4
      Iainarchaeota 1
      Krumholzibacteriota 32 Krumholzibacteriota 3
      Methanobacteriota 2 Methanobacteriota 16 Methanobacteriota 8
      Methylomirabilota 1
      Muirbacteria 2
      *Myxococcota 93 *Myxococcota 56 Myxococcota 26
      Nanoarchaeota 6 Nanoarchaeota 2
      *Nitrospirota 26 Nitrospirota 22 Nitrospirota 12
      Omnitrophota 15 Omnitrophota 4
      *Patescibacteria 47 *Patescibacteria 35 *Patescibacteria 33
      *Planctomycetota 67 Planctomycetota 23 Planctomycetota 26
      *Pseudomonadota 1,675 Pseudomonadota 855 Pseudomonadota 637
      Spirochaetota 4 *Spirochaetota 2
      Sumerlaeota 1 Sumerlaeota 2
      Thermoplasmatota 1 Thermoplasmatota 10
      Thermoproteota 1 Thermoproteota 4
      *Verrucomicrobiota 28 *Verrucomicrobiota 29 Verrucomicrobiota 17
      Taxonomies identified from recovered MAGs are highlighted in red.

      Utilizing the pathogen-virus co-occurrence network to further investigate the potential virus-host relationship (Supplementary Text S2, Supplementary Fig. S7, and Supplementary Table S2). Differences observed in pathogen-virus coexistence networks not only reflect the distinct microbial community control strategies employed by WWTPs but also provide profound implications for environmental health. As hotspots for environmental pathogens, microbial evolution during wastewater treatment and its subsequent environmental impact, especially regarding the survival and dissemination of multidrug-resistant pathogens[58], could pose significant threats to adjacent water bodies and ecosystem health[59]. However, highly connected viral nodes may serve as potential tools for regulating pathogens during wastewater treatment[16], and their ability to infect pathogens could be enhanced through artificial interventions[60]. Additionally, several ARGs were identified across viral contigs (Supplementary Text S3), indicating that horizontal transfer of ARGs mediated by bacteriophage vectors may exacerbate the expansion of environmental resistomes[61], posing potential public health risks upon their discharge into the aquatic environment.

      The observed phenomenon suggests that the treatment processes in the AAO-MBR wastewater treatment plant may strongly suppress specific microbial populations. As the most advanced treatment system included in this study, the AAO-MBR process exerts considerable selective pressure, potentially leading to convergence in host community composition. Given the complex coexistence patterns among viral hosts and pathogens, it is advisable to regularly monitor viral community composition and dynamics using molecular tools, such as viral metagenomics. A significant increase in viral markers associated with specific host populations, such as multidrug-resistant bacteria that can serve as an early warning signal, prompting operational adjustments (e.g., to sludge retention time [SRT] or dissolved oxygen levels) to disrupt potential pathogen enrichment cycles. For persistent host–virus complexes, further optimization of treatment technologies is necessary. Beyond routine physical and chemical cleaning, targeted disinfection procedures should be explored. In this context, mitigation strategies addressing virus–host interactions should be incorporated into the optimization of water reclamation processes. Strengthened monitoring and management of emerging pathogens, particularly multidrug-resistant strains, is essential to reducing their risks to environmental and public health.

    • This study systematically elucidates the dynamic characteristics of virus communities in full-scale wastewater treatment systems and their mechanistic interactions with process-mediated regulations. Selective pressures across treatment stages significantly reshaped virus community structures, although specific virus taxa (e.g., Peduoviridae and Casjensviridae, etc.) demonstrated remarkable cross-environmental adaptability and robust bio-indicator potential for treatment performance. Furthermore, P. aeruginosa and A. caviae showed strong correlations with the fluctuations in the abundance of persistent virus taxa throughout the full-scale treatment process. These species may serve as alternative indicators to the conventional bio-indicator, Escherichia coli. Pseudomonadota, identified as the predominant host phylum encompassing numerous multidrug-resistant pathogens, accounted for the highest proportion of predicted viral hosts, exceeding the number of hosts identified from captured MAGs. This disparity suggests the potential existence of unclassified novel viral hosts and undocumented cross-species genetic transmission mechanisms. Beyond direct infection-mediated horizontal transfer of ARGs, viral communities may facilitate the dissemination of ARGs by serving as mobile genetic elements for cross-environmental propagation, and by enhancing host metabolic capabilities through virus-encoded AMGs. Disinfection processes exhibited plant-specific inhibitory effects on AMGs, with a marked reduction observed in the disinfected effluent from AAO-MBR, suggesting that disinfection technologies may selectively remodel viral functional genomes. These findings necessitate prioritized investigation into the ecological impacts of disinfection modalities on viral communities. While conventional treatment objectives drive viral communities toward functional convergence across plants, the coupling of host diversity and process-specific selection creates opportunities for targeted phage-based interventions and resistance blockade strategies. However, the inherent risk of ARGs' dissemination during pathogen removal warrants critical attention. Given the insufficiency of E. coli as a representative bio-indicator for persistent viral and pathogenic populations, a comprehensive monitoring framework incorporating newly identified bio-indicative microbes should be implemented throughout treatment processes. Moreover, process optimization through microecological regulation and advanced tertiary treatment, for instance, further development of new materials and coupling processes was deemed necessary to achieve the synergistic control of chemical and biological risk factors[62], is essential for achieving synergistic control of chemical and biological risks, thereby enhancing the sustainability of wastewater reuse systems.

      • The authors confirm their contributions to the paper as follows: conceptualization: Zhao Y, Huang F, Fan L, Gao SH; visualization: Zhao Y; writing − original draft: Zhao Y; Wang X; writing − review and editing: Zhao Y, Wang X, Huang F, Gao R, Fan L, Liang B, Wang A, Gao SH; supervision: Fan L, Liang B, Wang A, Gao SH; funding acquisition: Wang A, Gao SH. All authors reviewed the results and approved the final version of the manuscript.

      • All raw sequence data have been submitted to the National Omics Data Encyclopedia (NODE, www.biosino.org/node) database at Bio-Med Big Data Center (BMBDC) affiliated with the Shanghai Institute of Nutrition and Health (SINH), Chinese Academy of Sciences (CAS), with a project ID: OEP00005633. The data collected from public references were downloaded from NCBI (Accession No.: PRJNA438174. A total of six samples were included: SRR6837553, SRR6837554, SRR6837557, SRR6837558, SRR6837571, and SRR6837572).

      • The study was financially supported by the National Natural Science Foundation of China (grants No. 52293443, 52321005, 52091545, and 52230004), the Natural Science Foundation of Guangdong Basic and Applied Basic Research Foundation (Grant No. 2024A1515010085), Shenzhen Science and Technology Program (Grant Nos GXWD20231127195344001 and JCYJ20241202123735045), and Shenzhen Overseas High-level Talents Research Startup Program (Grant No. 20200518750C).

      • The authors declare that there are no conflicts of interest.

      • Viral communities exhibit dynamic shifts across full-scale treatment processes.

        Peduoviridae and Casjensviridae serve as robust viral indicators of treatment.

        AMGs enhance both pollutant degradation and ARGs transmission.

        Pseudomonadota dominate as viral hosts, including multidrug-resistant pathogens.

      • Full list of author information is available at the end of the article.

      • Copyright: © 2025 by the author(s). Published by Maximum Academic Press, Fayetteville, GA. This article is an open access article distributed under Creative Commons Attribution License (CC BY 4.0), visit https://creativecommons.org/licenses/by/4.0/.
    Figure (4)  Table (2) References (62)
  • About this article
    Cite this article
    Zhao Y, Wang X, Huang F, Gao R, Liang B, et al. 2025. Decoding pathogen-virus-metabolic gene networks in full-scale wastewater treatment: from virus diversity to hosts interaction. Biocontaminant 1: e013 doi: 10.48130/biocontam-0025-0015
    Zhao Y, Wang X, Huang F, Gao R, Liang B, et al. 2025. Decoding pathogen-virus-metabolic gene networks in full-scale wastewater treatment: from virus diversity to hosts interaction. Biocontaminant 1: e013 doi: 10.48130/biocontam-0025-0015

Catalog

    /

    DownLoad:  Full-Size Img  PowerPoint
    Return
    Return